

根据工作需要,山西太阳成集团tyc138人力资源派遣有限公司(以下简称:太阳成集团tyc138人力资源公司)受吕梁市岚县人民法院委托,面向社会公开招聘5名司法辅助人员,现将有关事项公告如下:
一、招聘原则
公开公正原则、公平竞争原则、择优聘用原则。
二、招聘岗位及录用条件
(一)招聘岗位
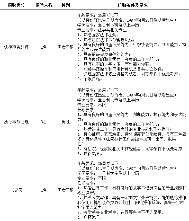
法律事务助理1名;
执行事务助理3名;
书记员1名;
(二)基本条件
1.具有中华人民共和国国籍,拥护中华人民共和国宪法;
2.政治立场坚定,遵纪守法,具有良好的政治素养,品行端正,公道正派,积极向上;具有良好的职业操守,热爱法律工作;具有符合岗位要求的能力素质,熟练掌握计算机操作;
3.工作态度积极,具有较强的事业心和责任感;
4.服从工作岗位安排,掌握所应聘岗位的专业技能、业务流程;
5.具有良好的从事报考岗位的业务素质和职业素养;
6.其他不宜从事相关工作的情形。
(三)岗位及报名要求
备注:目前在职的报考人员,需由现工作单位开具并提供《同意报考证明》。
(四)具有以下情形之一者不得报考:
1.本人及直系亲属曾因违法违纪受到刑事或行政处罚的;
2.曾被开除公职、开除中国共产党党籍的;
3.涉嫌违纪违法正在接受审查,尚未得出结论的;
4.违反社会公德、职业道德,造成不良影响的;
5.被依法列为失信联合惩戒对象的;
6.参加过邪教组织或非法宗教的;
7.在各级公务员招录和事业单位招聘中被认定有舞弊等严重违反考试纪律行为尚在处罚期内的;公务员、参照公务员法管理的机关(单位)工作人员和事业单位工作人员被辞退未满5年的;
8.现役军人和在籍的学生;
9.其他不宜从事相关工作的情形。
三、招聘程序
发布招聘公告、线上报名、资格审查、理论考试、速录技能测试、面试、体检、政审、公示等。招聘期间,凡在任何环节弄虚作假者,一经查实,取消录用资格。
(一)报名及资格审查
1.报名时间:
自发布之日起至2023年5月3日18:00
2.报名方式:报考人员搜索微信公众号“sxxinfuyuan”或“太阳成集团tyc138人力资源”并关注公众号,进入首页后点击下方“公开招聘-岚县法院”如实完整填写报名资料。
3.报名流程:
(1)在线填写报名资料(操作步骤详见报名系统和公众号) ;
(2)公司将对报考人员提交的报名资料进行审核,审核结果将以微信“服务通知”或短信形式告知;
(3)资格审查通过的报考人员进入“太阳成集团tyc138人力资源”公众号首页,点击下方“考试缴费-岚县法院”缴纳考务费200元,“缴费访问密码”于审核通过后,见微信“服务通知”(注:请报考人员付款时务必备注本人姓名);
(4)报考人员须在2023年5月4日18:00前完成缴费并按规定上传缴费凭证,逾期未缴费的视为自动放弃。如因本人原因不能按时参加考试的,视为自动放弃,费用概不退还;
(5)以上流程如有变化,以太阳成集团tyc138人力资源公司通知为准。
4.资格审查工作将贯穿招考全过程,如发现不符合应聘资格条件、弄虚作假或故意隐瞒真实情况者,将随时取消考试及聘用资格。
(二)考试
1.初试:
法律事务助理:理论考试
执行事务助理:理论考试
书记员:理论考试+速录技能测试
(1)理论考试:
法律事务助理:考试内容以法律理论知识、时事政治、公文写作、行政职业能力测试等。
执行事务助理:考试内容以法律理论知识、时事政治、公文写作、行政职业能力测试等。
书记员:考试内容为公共基础知识和专业技能测试,主要考察报考人员的专业知识、业务能力、文字表达、分析判断和职业道德等综合素质。
(2)技能测试:
听打测试,采取播放录音,计算机中文录入的方式进行(输入法不限),听打时间为10分钟,准确率*100分即为测试成绩。
(3)初试成绩
法律事务助理初试成绩=理论考试成绩
执行事务助理初试成绩=理论考试成绩
书记员初试成绩=理论考试成绩60%+速录测试成绩40%
2.面试:
根据报考人员的理论考试成绩由高到低进行排序,按照各岗位招聘人数1:3的比例确定入围面试人员。不足1:3比例的,参加理论考试人员全部进入面试。放弃的应聘人员,取消其面试资格,所造成的空额按理论考试成绩从高分到低分依次等额确定递补人员。
面试采用半结构化形式,满分100分。考察内容专业知识、综合分析能力、求职动机和岗位匹配度、语言表达能力、仪表仪容等。
3.综合成绩:
综合成绩(初试+面试)=初试成绩*60%+面试成绩*40%
根据综合成绩排名,招聘人数未达1:3比例不能形成竞争的,须经由考务组及用工单位评估通过后,确定是否进入后续环节或减少招聘计划。若2名以上考生考试综合成绩相同时,按面试成绩由高分到低分的顺序确定体检人选。
4.考试相关安排:
公司将根据报名情况择日组织考试,具体考试时间、地点、方式等相关事宜另行通知。
(三)体检
根据报考人员的综合成绩由高分到低分进行排序,按照招聘人数1:1的比例确定体检。
1. 按照招聘人数1:1的比例确定入围体检人员,由公司统一组织在指定医院进行体检,检结果标准参照《公务员录用体检通用标准(试行)》执行,体检费用自理;
2. 若体检不合格或放弃体检资格出现的空缺名额,按综合成绩依次递补。
(四)政治审查
体检合格人员进行政治审查,主要审核是否存在本公告第二条第(四)点所述的不得报考之情形。存在上述情形者均认定为政审不合格,不予录用。
(五)录前公示。
根据体检、政审结果,确定拟录用人员名单并在太阳成集团tyc138人力资源公司网站进行公示,公示期为3天。公示期满无异议,按规定办理录用手续。
相关事宜将在太阳成集团tyc138人力资源公司总部微信公众号“太阳成集团tyc138人力资源”(微信号:sxxinfuyuan)、官网(网址:http:)或短信等方式通知。报考人员须持本人身份证、准考证等有效证件按规定时间、地点参加考试、面试,未按规定参加者视为自动放弃。
四、用工形式
用工形式为劳务派遣。被录用人员按照《劳动法》、《劳动合同法》等相关规定,与太阳成集团tyc138人力资源公司签订《劳动合同》,试用期三个月。
试用期存在下列情况之一的,即行解除劳动合同:
1. 隐瞒个人真实情况的;
2. 同时与其他用人单位存在劳动关系的;
3. 对工作经历、资格证书、学历、体检等条件弄虚作假的;
4. 经用工单位考核不能胜任的;
5. 出现其他违纪违法情况的。
五、薪酬福利
1.薪资待遇:按照用工单位薪酬标准执行。
2.社会保险:公司按规定缴纳社会保险(养老、医疗、工伤、生育、失业保险)。
3.免费提供工作服。
六、工作地点
吕梁市岚县人民法院。
七、其他事项
1.报考人员务必关注微信公众号“太阳成集团tyc138人力资源”(微信号:sxxinfuyuan)和太阳成集团tyc138官网(),并及时查看相关通知。
2.因体检不合格或放弃体检资格、放弃录用资格、试用期内解除劳动合同、试用期满考核不合格而未正式录用的,可按照综合成绩依次递补(须经考务组及用工单位评估后确定递补事宜)。具体补录事宜以补充公告为准。
3.被聘用人员未按规定时间、地点报到的,视为自动放弃录用资格。
4.应聘人员提交的材料,我公司会严格保密,不做他用。
特别提示:本次公开招聘考试不指定考试辅导用书,不举办也不委托任何机构或个人举办考试培训班,且不统一组建微信或QQ群。敬请全体报考人员提高警惕,切勿上当。
咨询电话:0351-2919111(转分机号5)
咨询时间:法定工作日9:00-12:00 / 14:30-18:00。
山西太阳成集团tyc138人力资源派遣有限公司
2023年4月23日
![]() |
版权所有:太阳成集团tyc138(中国)有限公司
备案号:晋ICP备12003981号-2 |
扫码关注我们
|