

根据工作需要,山西太阳成集团tyc138人力资源派遣有限公司(以下简称:太阳成集团tyc138人力资源公司)受新绛县人民法院委托,面向社会公开招聘10名司法警务辅助人员,现将有关事项公告如下:
一、招聘原则
公开公正原则、公平竞争原则、择优聘用原则。
二、招聘条件
(一)基本条件
1.具有中华人民共和国国籍,拥护中华人民共和国宪法,拥护党和国家大政方针,思想品德良好,遵纪守法;
2.工作态度积极,具有较强的事业心和责任感;
3.身心健康,五官端正,具有正常履行职责的身体条件;
4.具有较强的沟通、协调及应变能力;
5.服从工作岗位安排,掌握所应聘岗位的专业技能、业务流程;
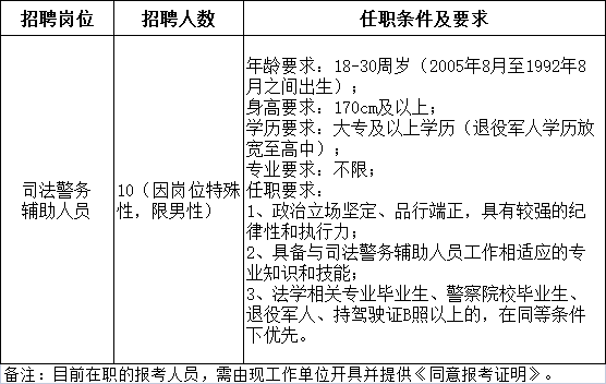
(二)岗位及报名要求
(三)具有以下情形之一者不得报考:
1.本人曾因违法违纪受到刑事或行政处罚的;
2.直系亲属正在服刑或涉嫌犯罪正在接受调查的;
3.曾被开除公职、开除中国共产党党籍的;
4.涉嫌违纪违法正在接受审查,尚未得出结论的;
5.违反社会公德、职业道德,造成不良影响的;
6.被依法列为失信联合惩戒对象的;
7.本人或者家庭成员、近亲属参加非法组织、邪教组织或者从事其他危害国家安全活动的;
8.在各级公务员招录和事业单位招聘中被认定有舞弊等严重违反考试纪律行为尚在处罚期内的;公务员、参照公务员法管理的机关(单位)工作人员和事业单位工作人员被辞退未满5年的;
9.现役军人和在读的学生;
10.其他不宜从事相关工作的情形。
三、招聘程序
发布招聘公告、线上报名、资格审查、理论考试、体能测试、面试、体检、政审、公示等。招聘期间,凡在任何环节弄虚作假者,一经查实,取消录用资格。
(一) 报名及资格审查
1.报名时间:
自发布之日起至2023年9月8日18:00
2.报名方式:报考人员搜索微信公众号“sxxinfuyuan”或“太阳成集团tyc138人力资源”并关注公众号,进入首页后点击下方“公开招聘-新绛法院”如实完整填写报名资料。
3.报名流程:
(1)在线填写报名资料(操作步骤详见报名系统和公众号) ;
(2)公司将对报考人员提交的报名资料进行审核,审核结果将以微信“服务通知”或短信形式告知;
(3)资格审查通过的报考人员进入“太阳成集团tyc138人力资源”公众号首页,点击下方“考试缴费-新绛法院”缴纳考务费200元,“缴费访问密码”于审核通过后,见微信“服务通知”(注:请报考人员付款时务必备注本人姓名);
(4)报考人员须在2023年9月11日18:00前完成缴费并按规定上传缴费凭证,逾期未缴费的视为自动放弃。如因本人原因不能按时参加考试的,视为自动放弃,费用概不退还;
(5)以上流程如有变化,以太阳成集团tyc138人力资源公司通知为准。
4.资格审查工作将贯穿招考全过程,如发现不符合应聘资格条件、弄虚作假或故意隐瞒真实情况者,将随时取消考试及聘用资格。
(二) 考试
1.初试
理论考试+体能测试
(1)理论考试:
考试内容为公共基础知识、时事政治、专业能力测试等。考试满分100分,考试时长90分钟。
(2)体能测试:
体能测试项目:10米×4往返跑、1000米跑、立定跳远,满分均为100分,体能测试成绩为所有测试项目总成绩的平均分。
初试成绩=理论考试成绩*40%+体能测试成绩*60%
2.面试:
根据报考人员的初试成绩由高到低进行排序,按照招聘人数1:3的比例确定入围面试人员。不足1:3比例的,参加初试考试人员全部进入面试。放弃的应聘人员,取消其面试资格,所造成的空额按初试成绩从高分到低分依次等额确定递补人员。
面试采用半结构化形式,满分100分。考察内容为专业知识、综合分析能力、求职动机和岗位匹配度、语言表达能力、仪表仪容等。
3.综合成绩:
综合成绩(初试+面试)=初试成绩*60%+面试成绩*40%
根据综合成绩排名,招聘人数未达1:3比例不能形成竞争的,须经由考务组及用工单位评估通过后,确定是否进入后续环节或减少招聘计划。若2名以上考生考试综合成绩相同时,按面试成绩由高分到低分的顺序确定体检人选。
4.考试相关安排:
公司将根据报名情况择日组织考试,具体考试时间、地点、方式等相关事宜另行通知。
(三)体检
根据报考人员的综合成绩由高到低进行排序,按照各岗位招聘人数1:1的比例确定体检人员名单,体检由公司统一组织在指定医院进行,体检结果标准参照《公务员录用体检通用标准(试行)》执行,体检费用考生自理。
(四)政审
体检合格人员进行政治审查,主要审核是否存在本公告第二条第(三)款所述的不得报考之情形。存在上述情形者均认定为政审不合格,不予录用。
(五)公示
根据体检、政审结果,确定拟录用人员名单并在太阳成集团tyc138人力资源公司网站进行公示,公示期为3天。公示期满无异议,按规定办理录用手续。
相关事宜将在太阳成集团tyc138人力资源公司总部微信公众号“太阳成集团tyc138人力资源”(微信号:sxxinfuyuan)、官网(网址:http:)或短信等方式通知。报考人员须持本人身份证、准考证等有效证件按规定时间、地点参加考试、面试,未按规定参加者视为自动放弃。
四、聘用及工资待遇
(一) 聘用事项
体检合格的拟录用人员安排上岗,试用期两个月,试用期满,经考核合格后正式录用。
试用期存在下列情形之一的,即行解除劳动合同:
1.隐瞒个人真实情况的;
2.同时与其他用人单位存在劳动关系的;
3.对工作经历、资格证书、学历、体检等条件弄虚作假的;
4.试用期被证明不符合录用条件的;
5.出现其他违纪违法情况的。
(二) 薪酬待遇
1.薪资待遇:按照用工单位薪酬标准执行。
2.免费提供工作服。
五、用工形式
被聘用人员经考核合格后,按照《劳动合同法》相关规定,与太阳成集团tyc138人力资源公司签订合同。
六、工作地点
运城市新绛县人民法院。
七、其他事项
1.报考人员务必关注微信公众号“太阳成集团tyc138人力资源”(微信号:sxxinfuyuan)和太阳成集团tyc138官网(),并及时查看相关通知。
2.因体检不合格或放弃体检资格、试用期内解除劳动合同、试用期满考核不合格而未正式录用的,可按照综合成绩依次递补(须经考务组及用工单位评估后确定递补事宜)。具体补录事宜以补充公告为准。
3.被聘用人员未按规定时间、地点报到的,视为自动放弃录用资格。
4.应聘人员提交的材料,我公司会严格保密,不做他用。
特别提示:本次发布招聘信息的官方网站为太阳成集团tyc138人力资源(官网sxxfy.com、微信公众号:sxxinfuyuan、)未授权或委托其他任何网站、媒体、机构、个人发布信息或组件交流群、论坛;招聘过程中相关通知均以官方网站推送消息为准。不向应聘人员收取考务费以外的任何费用,不指定考试辅导用书,不举办也不委托任何机构或个人举办考试培训班,请广大应聘人员提高警惕,谨防受骗。
咨询电话:0351-2919111(转分机号8)
咨询时间:法定工作日9:00-12:00 / 14:30-18:00。
山西太阳成集团tyc138人力资源派遣有限公司
2023年8月29日
![]() |
版权所有:太阳成集团tyc138(中国)有限公司
备案号:晋ICP备12003981号-2 |
扫码关注我们
|