

山西大地清尘环保科技有限公司成立于2021年9月29日,注册资本金2000万元,是山西大地环境资源有限公司旗下专业从事城乡环卫一体化及相关城市服务的专业化国有控股子公司。公司紧紧围绕我省生态文明建设和环资公司的发展战略定位,高起点、高标准谋划开展城乡环卫相关业务。
公司控股股东山西大地环境资源有限公司(以下简称“环资公司”)成立于2009年4月,注册资本3亿元,是山西省属重点骨干企业山西大地环境投资控股有限公司旗下专业从事工业固废资源化处置、建筑垃圾资源化利用、生活垃圾高效处置及环卫事业城乡一体化的全资子公司。股东清尘环保技术有限公司成立于2013年,注册资本1亿元,是河南省首家获得省辖市级城市生活垃圾清运作业权的专业化城市服务运营商,也是中原地区“城市垃圾直运”首倡者和践行者。目前,清尘环保服务区域已经覆盖河南、甘肃、贵州、陕西、山东、山西、青海、广东等省,运营的各种环卫、园林、照明等城市服务类项目数十个。因业务发展需要,现面向社会招聘工作人员3名。具体招聘公告如下:
一、招聘原则
本着公开公正、公平竞争、择优聘用、德才兼备的原则实施本次招聘工作。
二、招录计划及工资待遇
1.招聘计划为3人,详见山西大地清尘环保科技有限公司岗位要求。
2.按照山西大地清尘环保科技有限公司薪酬管理制度执行,同时缴纳五险。
三、报考条件
1.具有中华人民共和国国籍,拥护中华人民共和国宪法,遵守国家法律法规,具有良好的道德情操和心理素质,纪律观念较强,严格保守工作秘密。
2.政治立场坚定,拥护中国共产党的领导和中国特色社会主义制度,树牢“四个意识”,坚定“四个自信”,做到“两个维护”。
3.具有较强的语言表达能力、沟通交流能力和亲和力,责任心强,勤奋好学,吃苦耐劳。
4.凡有下列情况之一者,不得报考:
(1)因犯罪受过刑事处罚的;
(2)曾被开除党籍、公职的;
(3)曾在各级公职人员招考中被认定有舞弊等严重违反考试录用纪律行为的;
(4)被依法列入失信联合惩戒对象名单的;
(5)法律法规规定不得报考的其他情形的。
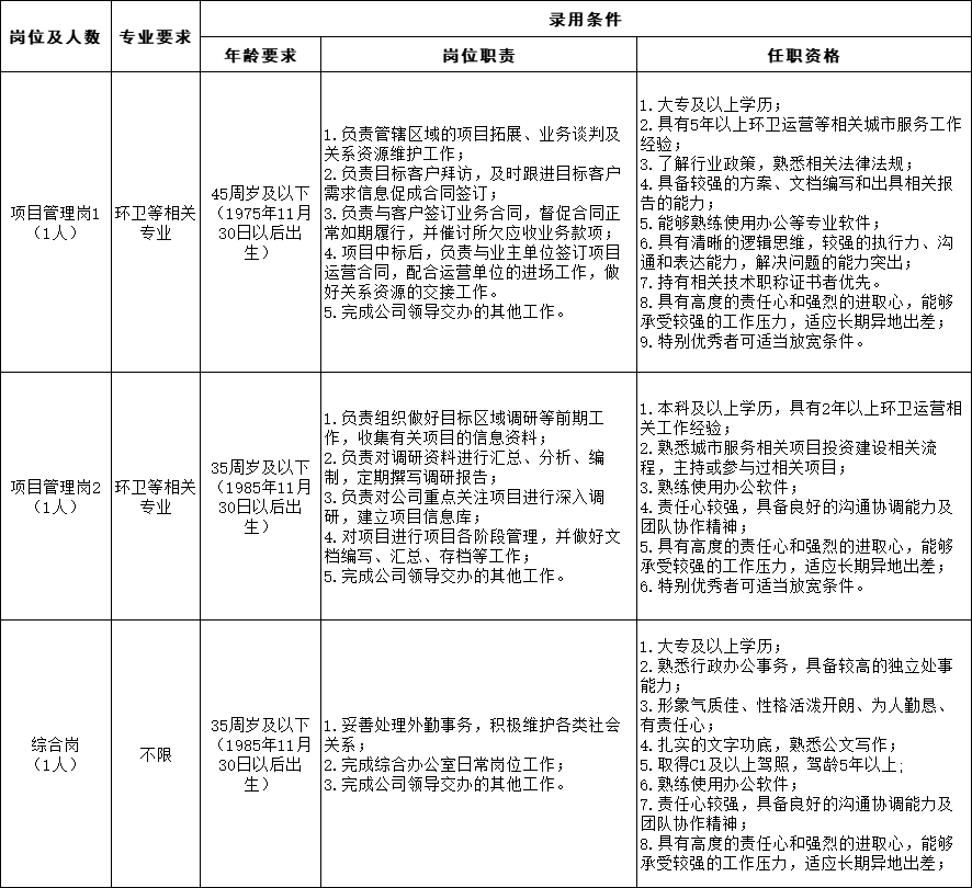
四、招聘岗位
五、招聘程序
发布公告—网上报名—资格审查—综合测评—体检—政审—录前公示—正式入职。招聘期间,在任何环节凡弄虚作假者,一经查实,取消录用资格。
六、报名程序
(一)报名
1.报名时间:从公告发布之日起开始报名。
2.报名方式:登录报名网址:https://jinshuju.net/f/laeQM9。
3.报名材料:
(1)下载附件《山西大地清尘环保科技有限公司应聘登记表》(格式为PDF);
(2)1寸证件照(蓝色背景)或正装全身照(格式为JPG);
(3)学历学位证书、学信网“教育部学历证书电子备案表”,如涉及国外学历学位的还需提供教育部留学服务中心出具的认证报告(格式为PDF);
(4)“无犯罪记录证明”电子版(格式为PDF);
(5)身份证(正反面)(格式为PDF);
(6)相关职称(资格)证书(如有,格式为PDF);
(7)在校期间或从业以来主要业绩及荣誉(成果)材料、有关论文、论著、有关奖励证书等(如有,格式为PDF);
(8)其他从业经历和业绩证明材料(如有,格式为PDF)。
(二)资格初审
报名截止后将统一对报名人员进行资格初审,确定入围综合测评人选,并通过手机短信/电话方式通知本人;如未接到短信/电话通知者即为未通过资格初审,不再另行通知。
(三)综合测评
综合测评具体时间、地点将根据国家及省市疫情防控情况另行通知。报名人员请保持报名时所填写的手机畅通,如因手机不畅通导致未能参加综合测评后果由考生本人承担。
七、相关说明
1.资格审查贯穿招聘工作全过程,应聘者应对所提交材料的真实性、准确性负责。如发现弄虚作假行为,本公司有权取消应聘资格。
2.公司对应聘人员信息及提交的材料严格保密,不作他用,恕不退还。
八、联系方式
0351-6925668 曹老师 李老师
山西大地清尘环保科技有限公司
2021年11月30日
![]() |
版权所有:太阳成集团tyc138(中国)有限公司
备案号:晋ICP备12003981号-2 |
扫码关注我们
|